Keramische Werkstoffe

Bestandteile, Eigenschaften und Anwendung in der Praxis

Hier erfährst du, welche Materialien in der Keramik verwendet werden, wie sie sich verhalten und worauf es in der Praxis ankommt.

Inhalte im Überblick:

Auf dieser Seite findest du grundlegende Informationen zu keramischen Werkstoffen und ihrer Verwendung.

Ich teile hier Wissen aus der Praxis und erkläre verständlich, wie Materialien aufgebaut sind und wie sie sich verarbeiten lassen und welche Eigenschaften sie aufweisen.

Wähle ein Thema und vertiefe dein Verständnis Schritt für Schritt

Keramik ist ein vielseitiges Material, das seit Jahrtausenden für Gebrauchs- und Kunstobjekte verwendet wird. Durch die Verbindung von Ton, Wasser und Hitze entstehen dauerhafte und widerstandsfähige Werkstoffe.

„Der Begriff Keramik stammt aus dem Griechischen und leitet sich vom Wort „keramos“ ab, was Tonminerale und die daraus hergestellten Erzeugnisse bezeichnet“ (Wikipedia).

Generell handelt es sich bei Keramik um nichtmetallische, anorganische Rohstoffe, die je nach Zusammensetzung unterschiedliche Eigenschaften entwickeln. Die Zusammensetzung beeinflusst unter anderem Härte, Oberfläche und Stabilität der fertigen Stücke.

Die Wahl des richtigen Materials wirkt sich daher nicht nur auf das Aussehen, sondern auch auf Funktion und Haltbarkeit aus

Möchtest du direkt in ein bestimmtes Thema einsteigen?

Was ist Ton?

Ton ist ein feinkörniges, natürlich vorkommendes Material, das aus verwitterten Gesteinen entsteht. Die dominierenden Mineralien sind hierbei Kaolinit, Illit und Montmorillonit.

Diese Minerale entstehen durch die Verwitterung von Gesteinen wie Granit, Gneis oder Basalt. Dabei bilden sich Aluminiumsilikate, die dem Ton seine plastischen Eigenschaften verleihen.

Ton wird an den Lagerstätten überwiegend im Tagebau abgebaut wobei man je nach Herkunft zwischen primären und sekundären Lagerstätten unterscheidet. Tone aus sekundären Lagerstätten sind meist mit anderen Materialien durchsetzt, welche Farbe, Reinheit und Verarbeitungseigenschaften beeinflussen.

Dadurch entstehen Tone mit unterschiedlichen Eigenschaften für verschiedene keramische Anwendungen.

geöffneter Brennofen glüht

Was ist Keramik?

Frischer Ton enthält viel Wasser und ist dadurch weich und formbar. Beim Trocknen verdampft zunächst freies Wasser, und das Material beginnt zu erstarren. Dabei verliert der Ton nach und nach seine ursprüngliche Flexibilität.

Im Brennofen ab etwa 450 °C verändern sich die Tonminerale dauerhaft. Das in den Molekülen gebundene Wasser wird freigesetzt, und die innere Struktur des Materials wandelt sich. Der Ton kann danach nicht mehr in seinen ursprünglichen Zustand zurückkehren – ab diesen Zeitpunkt wird aus Ton –> Keramik.

Mit steigender Temperatur verbinden sich die mineralischen Bestandteile miteinander. Durch diese Sinterung wird die Keramik dichter und stabiler. So entsteht aus weichem Ton ein langlebiger, widerstandsfähiger Werkstoff.

Keramische Werkstoffe: Tone und Massen

Als keramische Werkstoffe kommen natürliche Tone (plastisches Sedimentgestein mit Korngrößen ≤ 0,002 mm) und Massen (Tonmischung aus einem oder mehreren Tonen, welche meist mit diversen Magerungs-/ Zusatzstoffen wie z. B. Schamotte versetzt werden) zum Einsatz. 

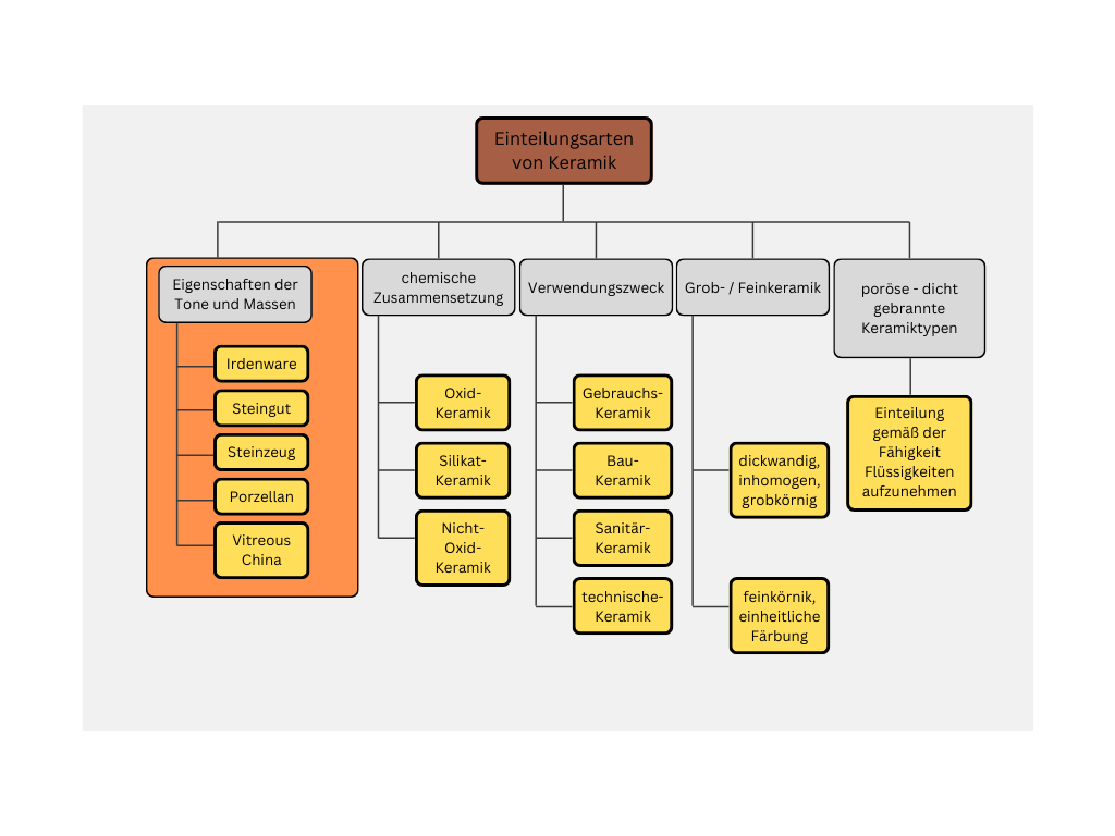
Die Einteilung keramischer Werkstoffe in eindeutig abgegrenzte Kategorien ist schwierig, da zwischen Rohstoffzusammensetzung, Herstellungsprozessen und Brennverfahren fließende Übergänge bestehen. Viele Eigenschaften gehen ineinander über und lassen sich nicht immer klar trennen.

Für die Einteilung keramischer Werkstoffe werden unter anderem folgende Merkmale herangezogen:

    • Eigenschaften der Tone und Massen
      Zusammensetzung und Verhalten beim Formen und Brennen

    • Chemische Zusammensetzung
      Besonders relevant bei technischer Keramik

    • Verwendungszweck
      Welche Produkte aus dem Werkstoff hergestellt werden

    • Kornstruktur
      Fein- oder grobkörnige Beschaffenheit der Masse

    • Dichtheit
      Grad der Wasseraufnahme und Porosität

Gängige Klassifizierung keramischer Massen

In der Zier- und Gebrauchskeramik richtet sich die Einteilung vor allem nach den verwendeten Ton- und Massenarten. Diese Klassifizierung ist weit verbreitet und findet sich in Fachliteratur, Produktbeschreibungen und Online-Quellen wieder.

Im Folgenden werden die wichtigsten Ton- / Tonmassen vorgestellt.

Irdengut besteht aus natürlichen Tonen und Mergel (kalk- und silikathaltiges Sedimentgestein) und wird bei relativ niedrigen Temperaturen gebrannt. Charakteristisch für diese Keramik-Klasse ist, dass der Scherben nicht sintert.

Das heißt, dass er auch im gebrannten Zustand porös und saugfähig (wasserdurchlässig) bleibt. Zudem ist die Keramik relativ weich, sodass sie z. B. mit einem Messer eingeritzt werden kann.

Irdenware wird als Hafnerkeramik, Fayencen, Terrakotta, für niedrig gebranntes Geschirr und in der Baukeramik (Dachziegel, Ziegel, Bodenfliesen, etc.) verwendet.

Merkmale Irdenware:

  • Brenntemperatur: 900°C bis 1100°C
  • Rohstoff: natürliche Tonmineralien und Mergel
  • Porosität: porös / wasserdurchlässig
  • Scherbenfarbe: rot, rötlich-braun, cremfarben, braun
  • Härtegrad: relativ weich (Scherben mit Metall ritzbar)
  • Anwendung: Ziegel, Terrakottagefäße, Geschirr, Blumentöpfe
  • Glasuren: unglasiert oder mit Fritteglasuren, aufgrund der Porösität hat Irdenware eine hohe Feuchtigkeitsdehnung, weshalb die Glasuren niemals rissfrei haften! 
Krüge und Blumentöpfe aus rot-brauner Irdenware
Becher, Schüsseln und Vasen aus Steingut

Steingut stammt ursprünglich aus England und wird stets als Masse hergestellt. Als Komponenten kommen Ton, Kaolin, Quarzmehl, Kalk, Dolomit, Wollastonit, etc. zum Einsatz. Der Brennbereich von Steingut liegt zumeist zwischen 1020°C und 1150°C, wobei es nicht vollständig sintert. Deshalb bleibt der Scherben auch nach dem Brand porös, saugfähig und wasserdurchlässig.

Durch das Einmischen verschiedener standardisierter Tonmehle, können die Eigenschaften der Steingutmassen gezielt auf die jeweiligen Bedürfnisse abgestimmt werden. Hierbei kommen Tonmehl und Kaolin für die Formbarkeit und Kreide, Wollastonit und Dolomit um die Feuchtigkeitsdehnung zu reduzieren zum Einsatz. Aufgrund geringer Herstellungskosten (billige Ausgangsstoffe, geringerer Brennkosten) und seiner Robustheit in der Produktion ist Steingut sehr weit verbreitet.

Je nach zugesetztem Inhaltsstoff kann man Steingut weiter in Kalksteingut (Weichsteingut) Dolomitsteingut und Feldspatsteingut (Hartsteingut) untergliedern.

Nachteil: Aufgrund der hohen Porosität resultiert eine niedrige Bruchfestigkeit und Härte. Zudem ist Steingut nicht frostfest und auch nicht für Mikrowellen geeignet. Für die Gastronomie ist Steingut-Geschirr aus hygienischen Gründen (Spülwasser sickert ein) und bedingt durch die hohen Beanspruchungen (Gastrospülmaschinen, permanente Verwendung) nicht geeigent.

Merkmale Steingut:

  • Brenntemperatur: 1020°C bis 1150°C
  • Rohstoff: Tone, Kaolin, Kalk, Dolomit, Quarzmehl, Wollastonit
  • Porosität: porös, bis 18% Wasseraufnahme 
  • Scherbenfarbe: meist weiß, aber auch beige, rot, braun
  • Härtegrad: relativ weich (Scherben mit Metall ritzbar)
  • Anwendung: Geschirr (z. B. Gmundner Keramik), Zierkeramik, hochqualitative Ofenkacheln
  • Glasuren: meist Fritteglasuren, welche aufgrund geringer Feuchtigkeitsdehnung ohne Haarrisse getragen werden 

Steinzeug wird zumeist als Massen (aber auch Tone und Mischungen von Tonen) hergestellt, welche zwischen 1200°C und 1300°C dicht gebrannt werden. Steinzeug zählt somit zur Klasse Sinterzeug und zeichnet sich dadurch aus, dass der Scherben nicht porös sondern auch ohne Glasur dicht (Wasser und Alkohole) ist. Die Wasseraufnahme liegt hierbei unter 2%. Dadurch dass sich beim Brennen Glasphasen im Scherben bilden ist Steinzeug sehr hart und kann nicht durch Metall eingeritzt werden. 

Je nachdem, ob Schamotte zugesetzt werden kann man Steinzeug in Feinsteinzueg (Schamottanteil max. 25% und Korngrößen <0,2 mm) und Grobsteinzeug (Schamottanteil 25-45%, Körnung 0,2-5 mm) untergliedern.

Die Anwendungsbereiche von Steinzeug ist sehr vielfältig: Gebrauchskeramik, frostfeste Gartenkeramik, Zierkeramik, Fliesen, Sanitärkeramik, säurebeständige Chemiekeramik, Baukeramik (z. B. Kanalrohre), etc.

Merkmale Steinzeug:

  • Brenntemperatur: 1200°C bis 1300°C
  • Rohstoff: Massen oder Tone
  • Porosität: dicht auch ohne Glasur
  • Scherbenfarbe: vorwiegend cremefarben oder weiß, aber auch rot, braun und schwarz
  • Härtegrad: hart (nicht ritzbar)
  • Anwendung: Geschirr, Gartenkeramik, Zierkeramik, Fliesen, Baukeramik, etc. 
  • Glasuren: meist Feldspatglasuren aber auch unglasiert
Becher aus Steinzeug-Keramik
Porzellanschüsseln gestapelt

Porzellan ist stets eine Masse aus Kaolin (50%), Feldspat (25%) und Quarzmehl (25%). Charakteristikum des Porzellans ist die helle weiße Farbe sowie bei dünner Verarbeitung die Lichtdurchlässigkeit. Dieser Werkstoff findet neben der Porzellangeschirr-Produktion auch für Figuren, Zierkeramik und Isolatoren (Elektroporzellan) Verwendung. 

Abhängig von der Brenntemperatur bzw. der Zusammensetzung kann Porzellan in folgende Gruppen eingeteilt werden:

  • Weichporzellan: 1200°C-1300°C, oxidierend und reduzierend
  • Hartporzellan 1320°C-1420°C, reduzierend
  • Bone China 1200°C-1300°C oxidierend und reduzierend
  • Elektroporzellan 1320°C-1450°C, reduzierend

Merkmale Porzellan:

  • Brenntemperatur: 1200°C bis 1420°C
  • Rohstoff: Kaolin, Feldspat, Quarzmehl
  • Porosität: dicht auch ohne Glasur, Wasseraufnahme 0% 
  • Scherbenfarbe: weiß, transluzent
  • Härtegrad: hart (Scherben nicht mit Metall ritzbar)
  • Anwendung: Porzellangeschirr (z. B. Rosenthal, Villeroy Boch, Meissen, Augarten) Figuren, Zierkeramik, Isolatoren (Elektroporzellan)
  • Glasuren: meist Feldspatglasuren oder unglasiert

Vitreous China besteht aus Tonen, Kaolinen, Feldspat und Quarz. Es ist somit eine Mischform zwischen Steinzeug und Porzellan. Der gebrannte Scherben ist nicht so durchscheinend und weiß wie Porzellan, aber sehr hart und dicht. Die Verarbeitung erfolgt durch Gießen in Gussformen, oder im Druckgussverfahren. Das Brennen kann ohne Schrühbrand direkt in Tunnelöfen (Massenproduktion) erfolgen, wobei die Brenntemperaturen zwischen 1180°C und 1280°C liegen. Somit ist die Brenntemperatur deutlich unter der von reinem Porzellan. Vitreous China wird vorwiegend für Sanitärkeramik und seltener auch für Geschirr verwendet.

Merkmale Vitreous China:

  • Brenntemperatur: 1180°C bis 1280°C
  • Rohstoff: Masse aus Kaolin, Ton, Feldspat, Quarzmehl
  • Porosität: dicht auch ohne Glasur, Wasseraufnahme <2%
  • Scherbenfarbe: cremeweiß
  • Härtegrad: hart (nicht mit Metall ritzbar)
  • Anwendung: Sanitärprodukte (Toiletten, Waschbecken, Bidets), Geschirr
  • Glasuren: fast immer glasiert zumeist mit deckenden Feldspatglasuren mit Farbkörpern gefärbt

Keramik weiter entdecken

Von den Materialien zur praktischen Anwendung

Keramische Werkstoffe bilden die Grundlage jeder Arbeit mit Ton und Feuer. Doch erst durch Formgebung, Technik und den richtigen Brennprozess entstehen daraus dauerhafte und ausdrucks-starke Werke.

Wenn du dein Wissen vertiefen möchtest, findest du in den folgenden Kapiteln weitere Einblicke in die praktische Arbeit mit Keramik – verständlich erklärt und aus eigener Erfahrung vermittelt.

Entdecke die nächsten Themen:

Oder sieh Dir die unterschiedlichen keramischen Werkstoffe anhand meiner Arbeiten an

Glossar

  • Scherben: Ton oder Masse die durch den keramischen Brand in Keramik umgewandelt wurde.
  • Masse:  aus mehreren Tonen erstellte oder aus einem Ton unter Zugabe von Magerungsmitteln erstellte Mischung. Massen werden hergestellt, da durch bestimmte Mischverhältnisse der Ausgabgsstoffe ein Scherben mit bestimmten Eigenschaften erzeugt werden soll. Durch EInhaltung der Mischungsverhältnisse weist die MAsse stets die gleichen Eigenschaften auf und kann in großen Mengen und reproduzierbar hergestellt werden.
  • Fayencen:  Keramik mit weißer deckender Glasur zumeist mit Muster und Motiven bemalt. Echte Fayencen wird als Inglasurmalerei auf die noch ungebrannte Glasur aufgetragen.
  • Sintern:  Dichtbrennen und Verfestigen der Keramik im Brennvorgang. Verschiedene Bestandteile im Scherben beginnen ab der Sintertemperatur (je nach Ton / Masse unterschiedlich) miteinander zu verschmelzen. Dadurch wird der Scherben undurchlässig. Das Sintern geht mit einer weiteren Schwindung einher.
  • Schamotte:  Gebrannter Ton, der zerkleinert den Massen als Magerungsmittel zugegeben wird. Je nach Korngröße und Anteil der Schamotte in der Masse, können damit die Masse-Eigenschaften beeinflusst werden.
  • oxidierender / reduzierender Brand: Beim Oxidationsbrand ist ein Überschuss an Sauerstoff vorhanden, mit dem  der Scherben sowie die Glasuren reagieren können. Beim reduzierenden Brand wird der Sauerstoff aus dem Brennofen entzogen, um bestimmte chemische Reaktionen hervorzuführen. Durch den reduzierenden Brand wird die Gasentwicklung reduziert und der Sintervorgang begünstigt (verändert nach: „Keramik Lexikon“)